參考資料:新制土地複丈費及建築改良物測量費收費標準 製圖人:黃昭慈
本文同步刊登 Medium
【目錄】
- 前言(2025/6/12 更正)
- 地政土地複丈及標示變更登記流程
- 共有物分割契約書
- 稽徵機關土地增值稅繳(免)稅證明書
- 地政土地所有權分割登記流程
- 地政地籍異動即時通
- 參考資料
【前言】
寫完〈如何申請建物第一次測量?〉和〈如何申請土地鑑界?〉後,接下來要寫如何申請土地分割,這篇會把基地和建物分割排除。
共有方式有公同共有、分別共有。
- 公同共有是共有人共同擁有全部財產。
- 分別共有是共有人分別持分共有財產的特定比例。
其實公同共有是不利於不動產的流通,因此,在土地法第 34-1 條,才會利用多數決來解決土地處分的問題。
共有物分割應先申請標示變更登記,再申辦所有權分割登記,所以這篇文章也是這樣寫的。
▲ 回到目錄
地政土地複丈及標示變更登記流程
依台北市民服務大平台,可以臨櫃、委辦、網路申辦(非全程),需要 15 日:
- 收件及收費
- 審查
- 排定測量及作業準備
- 實地勘查/會勘
- 成果整理
- 成果檢查及核定
- 移送登記
- 登錄
- 校對並列印書狀
- 拆件及用印
- 移送發件櫃台等代領件
▲ 回到目錄
土地複丈及標示變更登記規費
- 土地分割基本費:
- < 200 平方公尺:1,500 元
- ≧ 200 – < 1,000 平方公尺:2,000 元
- ≧ 1,000 – < 10,000 平方公尺:2,500 元
- ≧ 10,000 平方公尺:3,000 元
- 土地分割施測費:每線段或圓弧 500 元
- 標示變更登記:免納登記費。
▲ 回到目錄
土地複丈及標示變更登記應備文件
- 土地複丈及標示變更登記申請書。
- 土地所有權狀(正本)。
- 身分證明文件(戶籍謄本、身分證影印本或戶口名簿影印本)。
- 司法機關判決確定或和解成立者,應檢附法院判決書及法院判決確定證明書或和解筆錄,或法院核定之調解書及附圖影印本。
- 抵繳遺產稅申請分割時,應檢附稅捐機關或國有財產機關核准文件及繼承證明文件。
▲ 回到目錄
土地複丈及標示變更登記申請書
土地複丈及標示變更申請書可在這裡下載或線上版(已填寫特定項目),以下截圖是政府釋出的範例。
受理機構
填寫「受理機關」。

原因發生日期
填寫「分割契約書立定的日期」。

申請會同地點
填寫「現場」或「圖面分割」。

複丈/標示變更登記原因
勾選「分割」。

土地坐落
填寫「土地坐落」、「面積」。

複丈略圖
粗略畫一下「略圖」。

附繳證件
填寫「身分證影本 1 份」、「土地所有權狀 1 份」、「都市計畫分區使用證明 1 份」。
備註:申請建築分割基地,才要附法定空地分割證明。

委任關係
填寫「代理人姓名及蓋章」。無代理人,不需填寫。

備註
填寫上面沒有的,但又必須填寫項目。

聯絡方式
填寫「申請人聯絡電話」、「傳真電話」、「Email」。

申請人資訊
填寫「權利人資訊」、「代理人資訊」。

▲ 回到目錄
都市計畫分區使用證明書
請參考如何申請使用分區證明?
▲ 回到目錄
共有物分割契約書
這是地政用的公契,本來是要放在下面,但這個會拿來申報土地增值稅用,所以寫在前面。一式 2 份,買方和賣方都是蓋章,其中 1 份契約書貼上印花,印花稅稅額為參與共有物分割不動產總價值 1‰ 繳納印花稅 。
【延伸閱讀】發票中獎也要繳的印花稅
土地標示
填寫「分割前後的坐落、地號、面積、所有權人姓名、權利範圍、權利價值」。

申請登記以外之約定事項
填寫「他項權利情形及處理方法」、「分割權利差額及補償情形」等事項。

簽名或簽證

訂立契約人
填寫「訂立契約人資訊並蓋印鑑章」。

立約日期
填寫「立約日期」,這和土地複丈及標示變更登記申請書的「原因發生日期」相同。

▲ 回到目錄
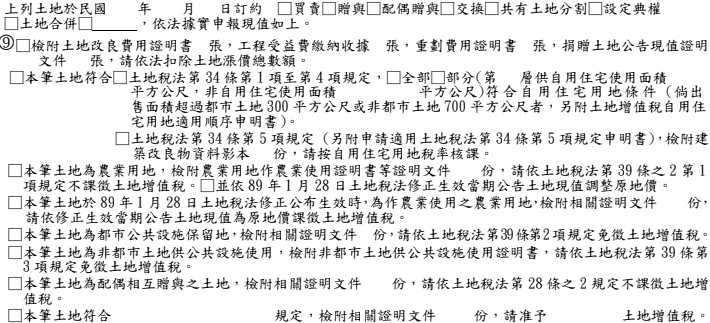
稽徵機關土地增值稅繳(免)稅證明書
分別共有土地,分割前後應有部分之價值差額在 1 平方公尺公告土地現值以上者,應就其減少部分向土地所在地之地方稅務局申報土地增值稅,該增值稅單應加蓋「查無欠稅」 戳記。
申報土地增值稅可以在這裡下載或線上版。有兩聯,填寫一樣的項目。
注意:地價稅納稅義務基準日為 8/31,於 9/1-12/31 間辦土地移轉登記者,當年地價稅納稅義務人仍為原所有權人。
【延伸閱讀】為什麼要繳土地增值稅?
依土地稅法第 49 條,土地所有權移轉或設定典權時,權利人及義務人應於訂定契約之日起 30 日內,檢附契約影本及有關文件,共同向主管稽徵機關申報土地移轉現值。
受理機關
填寫「受理機關」。
因為這是地方稅,看所在地的稅務機關是哪裡。

土地坐落
填寫「鄉鎮市區」、「段」、「小段」、「地號」。

移轉或設典比率
勾選「全部/持分比例」。如果有持分,填寫「持分比例」。
如是土地分割(土地合併)移轉,填寫「如附共有土地分割或土地分割合併明細表」,並填寫附上明細表,貼上申報書,並申報人印章。

土地面積
填寫「整筆土地面積(平方公尺)」及「移轉或設典面積(平方公尺)」。

原規定地價或前次移轉現值
填寫「原因發生日期」、「每平方公尺多少元」。
原規定地價或前次移轉申報現值按下列規定填寫:
- 規定地價後未經過移轉的土地,填寫民國 53 年規定的地價。但在民國 53 年以前已依土地法辦理規定地價及民國 53 年以後始舉辦規定地價的土地,均填寫第一次規定的地價。
- 規定地價後曾經移轉的土地,填寫前次移轉時課徵土地增值稅的現值。但因繼承而取得的土地,再行移轉時,填寫繼承開始時的公告土地現值,如繼承土地為區段徵收領回之抵價地,且實際領回地價高於繼承開始時該土地之公告現值者,則填寫該領回地價。

申報移轉現值
勾選「按公告現值計課」或「按每平方公尺 XX 元計課」。
如果是填寫「按每平方公尺 XX 元計課」,有錯誤、缺漏且未勾選「按公告現值計課」,要是有塗改、挖補,則不能收件。要當事人更正並註記刪改文字字數,加蓋印章,才能收件。
依平均地權條例第 47-1 條,土地增值稅認定標準如下:
- 訂定契約之日起 30 日內申報者,為訂約日當期之公告土地現值。
- 逾訂定契約之日起 30 日始申報者,為受理申報機關收件日當期之公告土地現值。
- 遺贈之土地,為遺贈人死亡日當期之公告土地現值。
- 依法院判決移轉登記者,為向法院起訴日當期之公告土地現值。
因為申報移轉限制比較多,不足可以去看財政部公布的〈土地增值稅填寫說明〉。

本筆土地契約所載金額
填寫「金額」。

視同贈與
勾選「有」或「無」。
移轉的土地,如有下列情形之一者,在第欄「有」方格□內劃打勾記號,如無下列情形,在「無」方格□內打勾記號:
- 在請求權時效內無償免除或承擔債務者,其免除或承擔之債務。
- 以顯著不相當之代價,讓與財產、免除或承擔債務者,其差額部分。
- 以自己之資金,無償為他人購置財產者,其資金。但該財產為不動產者,其不動產。
- 因顯著不相當之代價,出資為他人購置財產者,其出資與代價之差額部分。
- 限制行為能力人或無行為能力人所購置之財產,視為法定代理人或監護人之贈與。但能證明支付之款項屬於購買人所有者,不在此限。
- 二親等以內親屬間財產之買賣。但能提出已支付價款之確實證明,且該已支付之價款非由出賣人貸與或提供擔保向他人借得者,不在此限。

檢附文件
- 填寫「契約日」。
- 勾選「共有土地分割」。
- 勾選有附件的選項。

受託人
填寫「受託人」。

申報人
填寫「義務人(原所有權人)資訊」、「權利人(新所有權人)資訊」、「代理人資訊」。

繳款書送達方式
勾選「郵件送達」、「親自領取」。


自用住宅地價稅
勾選「申請」、「不申請」自用住宅地價稅。

▲ 回到目錄
地政土地所有權分割登記流程
依台北市民服務大平台,可以臨櫃、委辦、網路申辦(非全程),需要 5 日:
- 收件及收費
- 審查
- 登錄
- 校對並列印書狀
- 拆件及用印
- 移送發件櫃台等待領件
▲ 回到目錄
土地所有權分割登記規費
- 登記費:分割後各自取得部分之申報地價 1‰ 計收。
- 書狀費:80 元。
▲ 回到目錄
土地所有權分割登記應備文件
- 土地登記申請書。
- 共有物分割契約書。
- 申請人身分證明文件
- 土地、建物所有權狀。
- 共有人印鑑證明。
- 增值稅及契稅繳(免)納或其他證明文件。
- 法院許可之證明文件(監護人代理受監護人或受監護宣告之人處分土地權利時檢附)。
- 主管機關核准或同意備查之證明文件(義務人為財團法人、祭祀公業法人時需檢附)。
- 他項權利人承諾書或同意書。
- 完成對待給付之證明文件。
- 共有物分割明細表(共有土地分屬不同登記機關管轄時檢附)。
- 其他依法令規定應檢附之文件經申請案件受理機關載明要求加以補齊。
▲ 回到目錄
土地所有權分割登記申請書
登記申請書可以在這裡下載或線上版(已填寫特定項目),截圖是政府釋出的範例。
受理機關
填寫「受理機關」。

原因發生日期
填寫「分割契約日期」。

申請登記事由
勾選「所有權移轉登記」。

登記原因
勾選「共有物分割」。

標示及申請權利內容
勾選「契約書」。

附繳證件
填寫「所有權分割契約書正副本各 1 份」、「身分證影本 2 份」、「印鑑證明 2 份」、「土地增值稅繳(免)稅證明書 2 份」、「土地所有權狀 4 份」。

委任關係
填寫「受託人姓名和蓋章」。

聯絡方式
填寫「權利人電話」、「代理人電話」。

備註
填寫應填寫,但其他欄位不能填寫的資訊。

申請人資訊
填寫「權利人資訊並蓋印鑑章」、「代理人資訊並蓋章」。

▲ 回到目錄
印鑑證明
請參考印鑑證明如何申請?
▲ 回到目錄
地政地籍異動即時通
現在詐騙太多,所以鼓勵大家都去申請這服務,是內政部的系統,請參考地籍異動即時通。
▲ 回到目錄
【參考資料】
- 〈新北市捷運工程局〉「分別共有」與「公同共有」的差別
- 〈台北市民服務大平台〉共有物分割登記
- 台北市政府地政局
- 〈花蓮市地政事務所〉二、土地分割-申請須知
- 〈彰化縣田中地政事務所〉共有物分割
- 辦理土地「分割登記」與「合併登記」所立契據 印花稅大不同
- 新制土地複丈費及建築改良物測量費收費標準
▲ 回到目錄
覺得有問題,可以留言在下面討論或 Email: taishu945@gmail.com



