圖片來源:全謹代書
本文同步刊登 Medium
【目錄】
【前言】
在〈不動產役權設定如何申請登記?〉的文章中看到,義務人(也就是喪失權利人)會要提供印鑑證明,代表這是你知道且願意,喪失這項權利。
▲ 回到目錄
印鑑登記、變更、廢止
從我的 E 政府看到,現在這個業務只能臨櫃辦理,比起 AI,有真人比較好辨識。只要到戶籍地的戶政,隨到隨辦。
當事人、法定代理人、委任別人皆可辦。
如果該城市已經完成印鑑數位化,就可以跨區申辦。但是委託別人申辦,還是只能在原戶籍地申辦。
▲ 回到目錄
印鑑證明用途
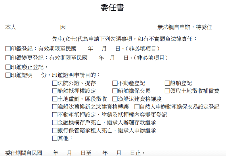
在內政部戶政司委任書(印鑑類)可看到,印鑑證明可用在以下用途:
- 法院公證、提存
- 不動產登記
- 船舶登記
- 船舶抵押權設定
- 船舶擔保交易
- 領取土地徵收補償費
- 土地重劃、區段徵收
- 漁船汰建資格讓渡
- 漁船汰舊換新之汰建資格轉讓
- 自然人申辦擔保交易設定登記
- 不動產抵押設定、塗銷及抵押權內容變更登記
- 金融機構存戶死亡,繼承人辦理存款繼承
- 銀行保管箱承租人死亡,繼承人申辦繼承
- 其他:
不過在代書方面,大部分都是不動產登記或繼承登記。
▲ 回到目錄
申請印鑑證明
我們就來看看,要怎麼申請印鑑證明呢?
在我的 E 政府看到,這項服務僅限臨櫃申請,不過到戶籍地的戶政隨到隨辦。
▲ 回到目錄
申請人
- 當事人
- 受委任人
- 法定代理人
要是首次申辦,有些縣市可能會要當事人才能申辦,直接打去問戶政比較快。
▲ 回到目錄
要準備的文件
如果是當事人應準備:
- 自己的身分證
- 台灣護照、入國證明文件或其他身分證明文件正本:如果沒有身分證,曾在台灣設籍,但現在旅居國外
- 原登記印鑑
法定代理人要準備:
- 自己的身分證
- 自己的印章
- 當事人身分證正、副本
- 當事人的原登記印鑑
如果法定代理人有很多人,一人代為申請,要有其他法定代理人身分證影本及委任書/同意書。
受委任人要準備:
- 自己的身分證
- 自己的印章
- 委任書(當事人要簽章並註明請領份數)
- 當事人身分證正、副本
- 當事人原登記印鑑
- 當事人印章
▲ 回到目錄
委任書
委任書可以在這裡下載。
填寫姓名、印鑑證明多少份、申請目的、委任期間。在委任人簽名或蓋章,並填寫身分證字號、地址、電話。


▲ 回到目錄
印鑑證明費用
印鑑證明規費、登記、變更、廢止,費用都是 20 元。
▲ 回到目錄
有印鑑數位化城市可以在轄內任一戶政申辦
已建置印鑑數位化系統之直轄市、縣(市)政府,得由所轄任一戶政事務所受理申請。
現在可以該縣市跨區辦理有台北市、新北市、新竹市、台中市、屏東縣。
現在基隆市、桃園市、新竹縣、苗栗縣、南投縣、彰化縣、雲林縣、嘉義縣、台南市、高雄市、宜蘭縣、花蓮縣、台東縣、澎湖縣、金門縣,則要去戶籍地的戶政辦理。
▲ 回到目錄
印鑑證明有時效嗎?
依戶政事務所辦理印鑑登記作業規定第 4 點第 2 項,戶政事務所於有效期間內核發之印鑑證明,其使用期限及效力由各需用機關(構)自行審認。
其他跟印鑑證明有關的 Q&A,可看戶政的印鑑登記及印鑑證明業務。
▲ 回到目錄
【參考資料】
▲ 回到目錄
有任何問題,可以在下方留言討論或 Email 到 taishu945@gmail.com



